- CXL enables vast amounts of fabric attached memory shared between multiple hosts
- Memory management is now beyond the scope of just the operating system
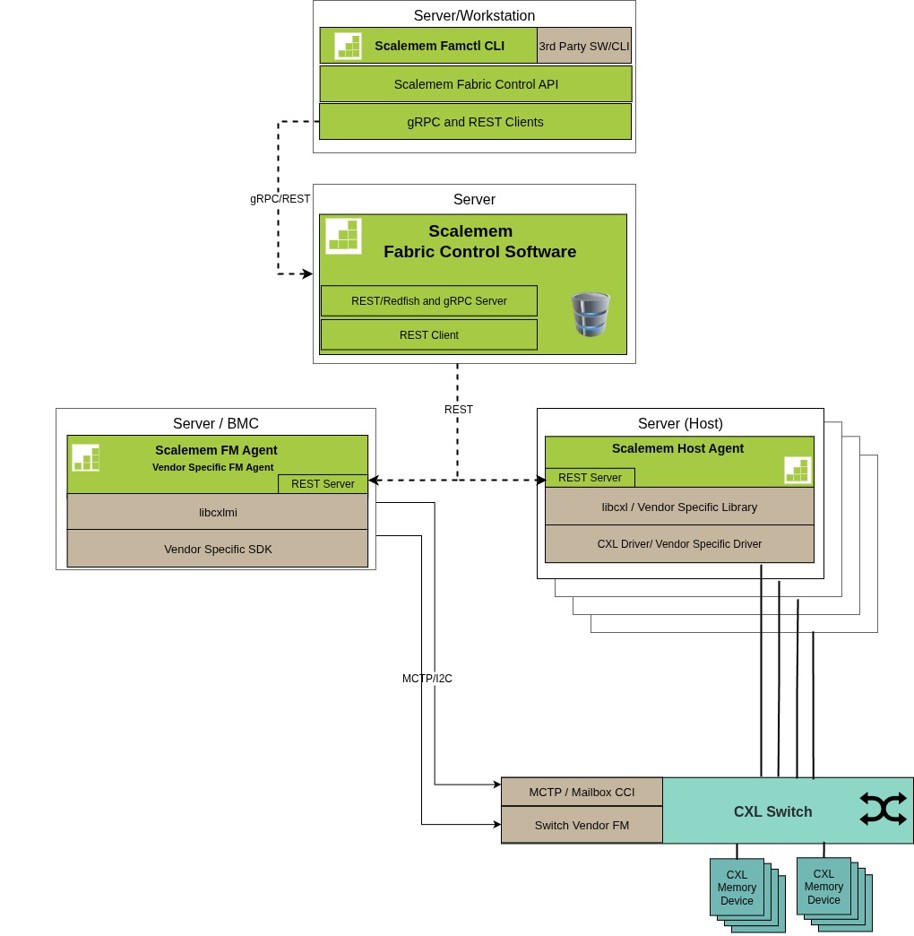
- Scalemem Fabric Control Software manages all the aspects of fabric attached memory
- Coordinates allocation and configuration via Fabric Manager Agents and Host Agents
- Interfaces to system administrators, job schedulers and applications
Flexible and Extensible Software Architecture

- CXL 3 Support: management, health, telemetry, emulation
- Vendor specific extensions
- REST and gRPC APIs
- CLI and clients (Python, Go, Rust)
Features
- Cluster Management with one or more CXL switches
- Dynamic Memory Allocation and Sharing
- Memory Interleaving for Higher Bandwidth
- famfs Support
- Health Monitoring
- Kubernetes and Slurm Integration
- Performance Telemetry
- Multi-Tenancy Support
- REST / gRPC / Redfish
- Export to Prometheus